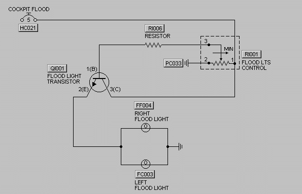
Cockpit Flood Light System

Simplified Schematic